Introducing the OpenCTI Connector for Tenable Vulnerability Management
In today’s rapidly evolving threat landscape, organizations must adopt robust cybersecurity measures to protect their assets and data. A critical component of this defense strategy is the ability to manage vulnerabilities effectively. To enhance your Cyber Threat Intelligence (CTI) framework, we are excited to announce the release of the OpenCTI Connector for Tenable Vulnerability Management.
Overview of the Tenable Vulnerability Management Connector
The Tenable Vulnerability Management Connector facilitates seamless integration between Tenable’s powerful vulnerability scanning tools and the OpenCTI platform. This connector enriches your threat intelligence with critical vulnerability data, enabling organizations to prioritize their remediation efforts based on threat intelligence.
Key Features
- Efficient Vulnerability Scan Data Import: The connector enables automatic importing of vulnerability data from Tenable into OpenCTI. This integration helps security teams stay informed about the latest vulnerabilities affecting their assets.
- Enhanced Contextualization: By correlating vulnerability data with threat intelligence, organizations gain deeper insights into the potential risks posed by specific vulnerabilities, helping prioritize their response efforts.
- Streamlined Incident Response: With enriched data at their fingertips, incident response teams can make informed decisions quickly, reducing the mean time to respond (MTTR) to incidents.
- Customizable and Scalable: The connector is designed to be easily customizable, allowing organizations to tailor it to their specific needs and integrate it into their existing security workflows.
Getting Started
To set up the Tenable Vulnerability Management Connector, follow these simple steps:
- Installation: Download the regularly updated opencti/connector-tenable-vuln-management Docker image
- Configuration: Update the configuration using environment variables, providing connector operating settings and Tenable Vulnerability Management Scan options.
- Running the Connector: Start a Docker container and attach it to your OpenCTI platform network. We provide up to date docker compose examples on our GitHub dedicated repository.
- Visualizing data: Use OpenCTI’s visualization tools to analyze the imported data and generate actionable insights for your security posture.
Use Cases
- Prioritization of remediation efforts: Leverage the contextualized vulnerability data to prioritize patches and remediation based on the threat landscape.
- Compliance and reporting: Generate reports to demonstrate compliance with regulatory requirements by tracking and managing vulnerabilities effectively.
- Threat Hunting: Enhance threat hunting activities by identifying vulnerable assets that could be targeted by attackers.
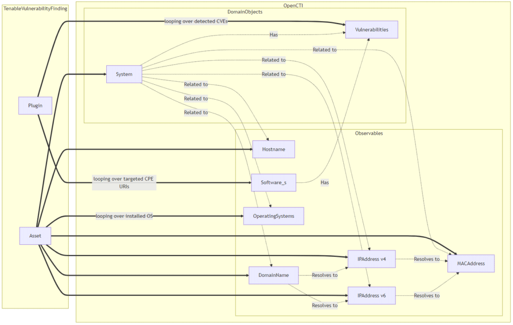
Data Relationships in the Connector
To illustrate how the Tenable Vulnerability Management Connector interacts with OpenCTI components, consider the following diagram. This Mermaid graph visually represents the relationships between Tenable’s findings and various objects and relationships in OpenCTI:

OpenCTI Dashboard basic example
Configure the Knowledge Graph and filter on relationships between Systems and Vulnerabilities to easily visualize and refine the data imported from Tenable Vulnerability Management into your OpenCTI custom dashboard.

Limitations
This connector only supports the Tenable Vulnerability Management product and does not handle data extraction for the Tenable Security Center solution. Data extraction for Tenable Security Center will be managed by a separate, dedicated connector.
Additionally, any scanned asset not associated with a vulnerability (lucky it!) will not be visible to the connector and, therefore, will not be imported into the OpenCTI platform.
Troubleshooting and FAQs
As you begin using the Tenable Vulnerability Management Connector, you may encounter questions or issues. We encourage you to reach out for support or share your experiences with the community. Join our Filigran Community on Slack to connect with fellow users, ask questions, and get the help you need to make the most of your connector and OpenCTI.
About Tenable and its Vulnerability Management product
Tenable is a leader in the cybersecurity space, specializing in vulnerability management and risk assessment. Their products, including Nessus, Tenable Vulnerability Management , and Tenable Security center, provide organizations with comprehensive visibility into their security posture, helping them identify and remediate vulnerabilities before they can be exploited by malicious actors.
Tenable’s Vulnerability Management solutions enable organizations to continuously monitor their environment, prioritize vulnerabilities based on risk, and ensure compliance with industry regulations. By integrating with platforms like OpenCTI, Tenable empowers security teams to make informed decisions and take proactive measures against potential threats.
Read more
Explore related topics and insights